2023年下半年Ansys Icepak熱仿真 &工程熱設計培訓(招生中)
一:課程背景
1、電子設備熱設計的需求與日俱增,隨著電子產品熱流密度的增加,溫度控制不當成為現代電子產品失效的主要原因。
2、產品熱設計在整機中所占據的成本比重迅速增加,熱設計逐漸成長為產品核心競爭力因素之一。
3、產品迭代升級加快,性能、成本競爭加劇,傳統的經驗設計加樣機熱測試的方法已不能滿足市場需求,學習科學的電子設備熱設計及熱分析方法,對于快速設計研發低成本、高可靠性的產品具有關鍵實用價值。
4、熱設計作為新興學科,人才缺口大,職業前景光明。
二:課程收益
1、 技術層面深度理解熱設計行業現狀和發展前景
2、 電子產品熱設計方案開發流程
3、 電子設備冷卻方法的選擇及主要元器件的熱特性
4、 電子設備的自然冷卻,強迫風冷及液冷設計
5、 常見熱設計物料(散熱器、導熱界面材料、風扇等)的選型和優化設計
6、 熱管散熱器等高效散熱部件的原理及應用
7、 電子設備熱性能評價及改進方法
8、 熱仿真軟件的具體用法和在工程設計中起到的作用
9、 電子設備熱設計工程應用實例
10、 散熱設計在產品節約成本方面的體現
11、 結識行業內熱設計工程師,拓寬熱設計技術視野
三:課程優勢
中國熱設計網專注電子產品熱設計十年,已在線上線下舉辦熱設計培訓數十場,課程內容千錘百煉,講師經驗極致豐富。熱設計網有數千人的技術交流群,數萬注冊會員的技術論壇。線下熱設計培訓每年在深圳、上海、北京、武漢等地舉辦,憑本次報名表,永久免費復聽各地同類(指使用同一熱仿真軟件)培訓。
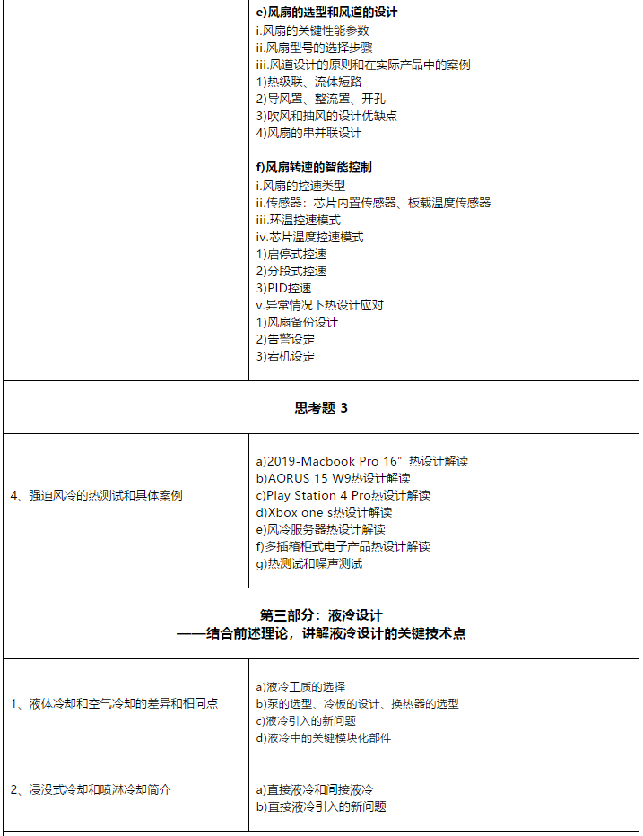
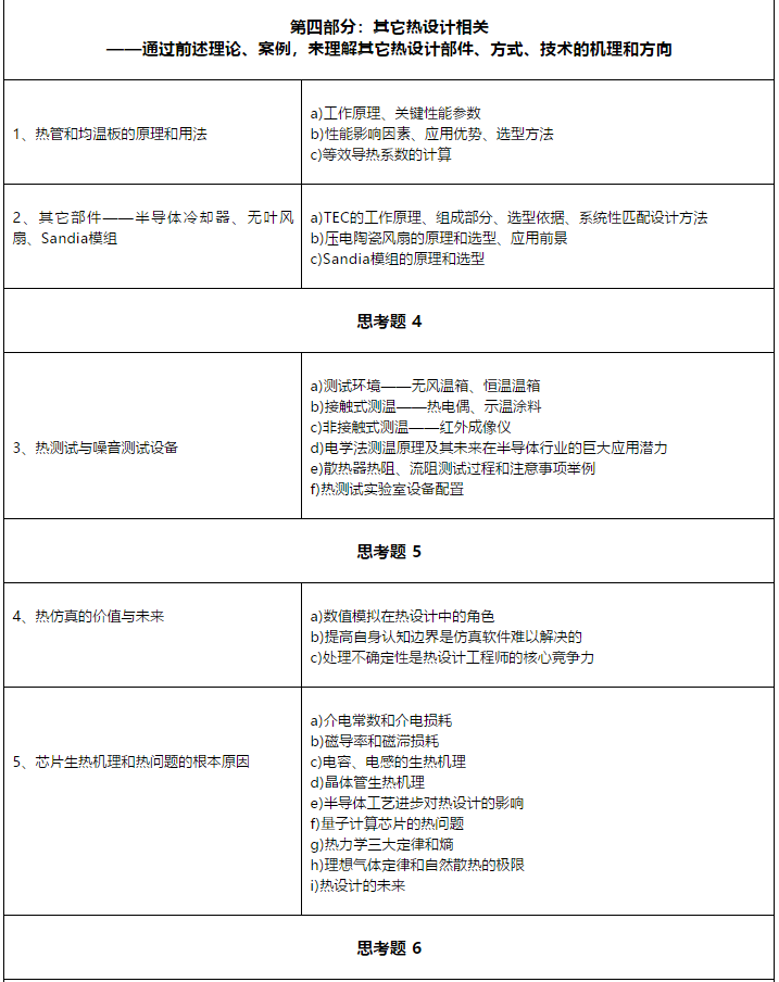
四:培訓大綱
(線下培訓三天,課程大綱,僅供參考)
注:課程大綱根據上次培訓收集的反饋意見會有大幅度調整,大家有什么想法或建議,也歡迎反饋給我們。






1.總的課程包含但不限于以上內容,課程具體講授順序會根據學員的接受情況實時進行調整和擴展講解。
2.如希望講師重點講述某部分內容,請學員在報名表里最后一行認真填寫并及時反饋。
五:老師簡介:
陳老師
曾就職于ZTE、NVIDIA,主導多款消費電子產品、通訊設備等熱、噪音和EMI控制設計方案,現從事電子產品熱管理創新方案研發工作。出版圖書《從零開始學散熱》,并開發同名系列視頻課程。
王老師
工程熱物理碩士,長期從事電子產品熱設計、熱優化咨詢工作,專注電子熱仿真優化咨詢、培訓十數年;著有《ANSYS Icepak電子散熱基礎教程(第2版)》、《ANSYS Icepak進階應用導航案例》。
六:培訓時間及點
時間:2023年12月14-16日
費用:4998元/人 (費用包含3天午餐費,講師費,材料費等,交通住宿費需自理。)
七:報名咨詢
謝女士137-5118-1982(微信同號)
孫女士181-2605-5015(微信同號)
在線填寫報名表

服務過的部分客戶

標簽: 點擊: 評論: