來源:賽寶可靠性
作者:張瑩潔、王子涵
隨著科技的發展,導熱界面材料在微電子、電工電氣、太陽能、汽車電子、航空航天、國防軍工等領域應用越來越廣,但是大家對于材料導熱性能的測試卻不那么清楚,材料的導熱性能受到熱阻、硬度、厚度等參數的影響,然而評價一個材料導熱性能的關鍵指標是導熱系數,它用來表征材料導熱能力的大小,是衡量材料傳導熱能的一個重要基本物理參數。然而想要準確測量一個材料的導熱系數并不是件容易的事情,不同的測試方法適合不同的材料,選對方法才能使我們準確得知材料的導熱系數,從而對材料有一個更深入的認識。下面讓我們來看看市面上常見的幾種導熱系數的測試方法:在介紹具體的導熱系數測試方法前,首先我們先來大體了解一下不同種類的測試方法,總體分為兩類,穩態法和瞬態法,如表1所示。

穩態法與瞬態法各有千秋,其分支也是方法眾多,如圖1所示。
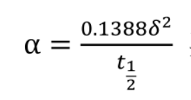
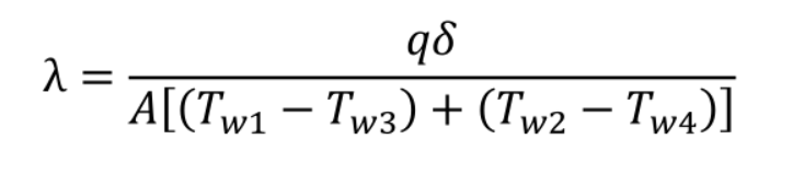
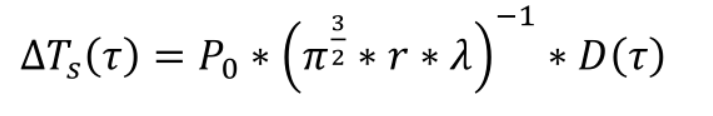
下面我們將從穩態法和瞬態法中各選取兩種具體的測量方法,從原理、標準、樣品適用性等方面對比不同的導熱系數測試方法。適用標準ASTM D 5470-17:StandardTest Method for Thermal Transmission Properties of Thermally ConductiveElectrical Insulation Materials.穩態熱流法測試時要將待測樣品放置于上下兩個金屬棒之間,施加一定作用力使金屬棒端部貼緊試樣,減少接觸界面間的空氣間隙和接觸熱阻。由熱源(Heat Source)提供可控制的輸入熱量,經過金屬棒→試樣→金屬棒。根據通過試樣的平均熱流與溫差測試熱阻抗,根據熱阻和厚度的比值計算導熱系數,如圖2所示。該方法適用于導熱系數較小的固體材料、纖維材料和多空隙材料,同時適用于均質及非均質之導熱電絕緣熱界面材料的等效熱傳導系數與熱阻抗測試,如:導熱膏、導熱片、導熱膠、硅橡膠、基板、鋁基板、覆銅基板、軟板等熱傳導系數<20/m℃的材料。適用標準ASTM E 1530-11:Standard Test Method for Evaluating the Resistance to ThermalTransmission of Materials by the Guarded Heat Flow Meter Technique.防護熱板法的工作原理與熱流法類似,一般采用雙試件保護平板結構,在熱板上下兩側各對稱放置相同的樣品和冷板,如圖3所示,試件周圍由保護層,主加熱板周圍環有輔助加熱板,以保證一維導熱狀態,達到一維穩態導熱狀態時,根據傅里葉定律可得導熱系數:式中,q—主加熱板的加熱功率,單位W;δ—樣品厚度,單位m;A—樣品橫截面積,單位m2。在已知樣品尺寸、主加熱板加熱功率后,利用熱電偶測得兩樣品上下表面的溫度,由上式即可求得材料在四個溫度的平均溫度時的導熱系數。該法可用于溫度范圍更大、量程較廣的場合,誤差較小且可用于測定低溫導熱系數。缺點是穩定時間較長,不能測定自然含水狀態下材料的導熱系數,需先對樣品進行干燥處理而且樣品厚度對結果精度有較大影響。適用標準:ASTM E 1461-13:Standard Test Method for ThermalDiffusivity of Solids by the Flash Method. & GB/T 22588-2008: 閃光法測量熱擴散系數或導熱系數。激光閃射法是一種用于測量高導熱界面材料與小體積固體材料的技術,在一定的設定溫度T(由爐體控制的恒溫條件)下,由激光源或閃光氙燈在瞬間發射一束光脈沖,均勻照射在樣品下表面,使其表層吸收光能后溫度瞬時升高,并作為熱端將能量以一維熱傳導方式向冷端(上表面)傳播。使用紅外檢測器連續測量樣品上表面中心部位的相應溫升過程,得到溫度(檢測器信號)升高對時間的關系曲線以及溫升達到最大值的二分之一時的時間(t1/2),通過公式計算得到熱擴散系數α,其中δ是樣品厚度激光閃射法不僅能測量普通固體樣品的導熱性能,通過使用合適的夾具或樣品容器并選用合適的熱學計算模型,還可測量諸如液體、纖維、薄膜、熔融金屬、基質上的涂層、多層復合材料、各向異性材料等特殊樣品的熱擴散系數并計算導熱系數。高導熱樣品需要厚一點,而低導熱樣品需要薄一點。適用標準:ISO 22007-2:2015 Plastics --Determination of thermal conductivity and thermal diffusivity -- Part 2:Transient plane heat source (hot disk) method.將帶有自加熱功能的溫度探頭加載在樣品中,測試時在探頭上施加一個恒定的加熱功率,使其溫度上升,然后測量探頭本身和與探頭相隔一定距離的圓球面上的溫度隨時間上升的關系,通過數學模型擬合同時得到樣品的導熱系數和熱擴散系數。其中,P0—探頭輸出功率,r —探頭半徑,通過瞬態曲線斜率可以計算出導熱系數。適用該方法的樣品形式多樣,可測試固體,液體,膠體,粉末,帶有孔隙的材料以及各向異性材料,也可對薄膜及涂層材料進行測試。該方法具有可直接測量熱傳導,節約時間;測試范圍寬,精度高;不受接觸熱阻的影響;只需平整的樣品表面,無須特別的樣品制備。同時,不同型號的探頭對樣品尺寸有不同的要求。同樣的,一個導熱界面材料性能好壞并不能僅僅看其導熱系數的大小,與其自身性能也有很大關系,以導熱硅脂為例,我們來看看除了導熱系數我們還需要知道它的哪些性能才能投入使用呢。

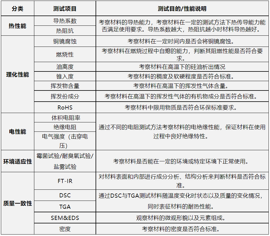
從表2中我們可以看到除了導熱系數以外還是有很多導熱界面材料常規性能測試需要做,不同的導熱界面材料對應的常規性能測試也是不同的。
標簽:
導熱界面材料 點擊:
版權聲明:除非特別標注,否則均為本站原創文章,轉載時請以鏈接形式注明文章出處。